几千年来,人类都在追问:如何才能长生不老?
从炼丹术到现代实验室,答案始终模糊。
即便有了基因测序和大数据,研究者往往也要花上数年,才能在庞杂信号里筛出一丝线索。
而这一次,AI第一次破开了这片迷雾。
哈佛医学院的合作实验显示,一套名为K-Dense的系统,仅用几周,就有了一个重大发现:
衰老并非线性,而是一系列阶段性「生物程序」。
不仅如此,这套系统的技术细节,还写进了一篇最新的科研论文。
里面展示了它如何通过「多代理+双环架构」,把科研流程拆解执行,甚至在最严苛的BixBench测试里超越GPT-5。

论文地址:https://arxiv.org/pdf/2508.07043
当长寿的秘密开始被加速解码,一个全新的科研角色也随之登场——AI科学家。
当科研遇见「AI合伙人」:K-Dense登场
过去人们常说AI在科研中只是辅助工具,顶多帮忙查资料或跑几行代码。
但Biostate AI推出的K-Dense Analyst已经走得更远,它能把一个研究流程从头到尾完整跑通。
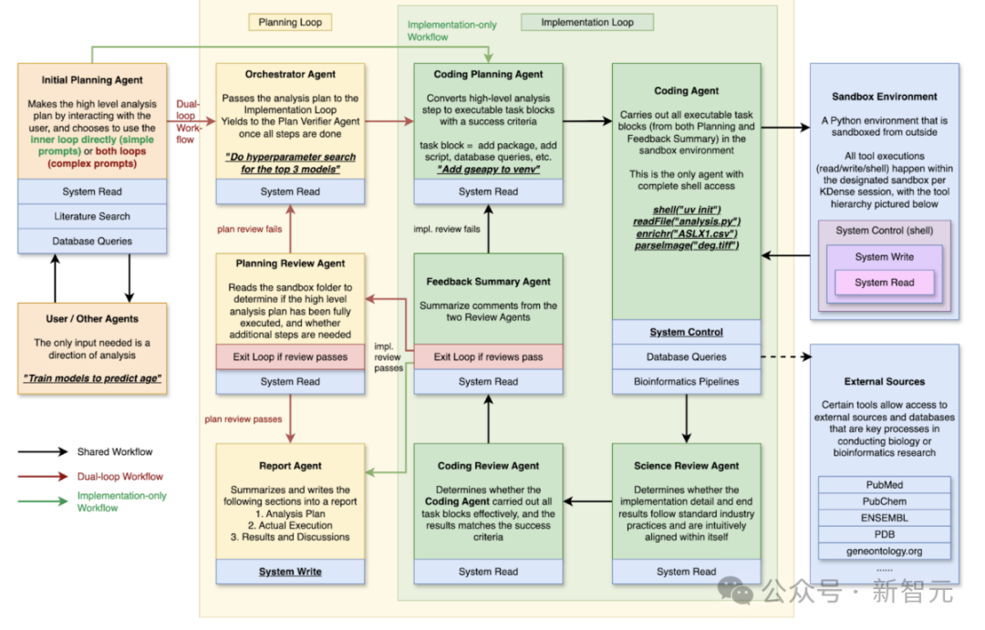
在最新发布的一篇论文里,K-Dense Analyst采用了层级多代理架构。
其核心是双环设计:外层负责科研规划,内层负责执行和验证。
图片
图 K-Dense Analyst的「双环架构」(dual-loop architecture)。外层规划环(Planning Loop)负责整体科研策略,内层执行环(Implementation Loop)将任务拆解为可验证的代码与分析,并在沙箱环境中运行。
复杂目标会被拆解成具体任务,在安全环境里逐步完成,每一步都有方法和技术双重校验
在BixBench这个最严格的生物信息学测试中,K-Dense Analyst拿到29.2%的准确率,超过GPT-5的22.9%,也远高于底层模型Gemini 2.5 Pro的18.3%。
图片
K-Dense Analyst在 BixBench开放式问题上的准确率达到29.2%,显著超过GPT-5(22.9%)、Claude Sonnet 4(17.1%)等前沿模型。
这说明它的优势并不是模型规模,而是系统设计带来的科研适配度。
举个例子:在RNA甲基化数据分析任务里,K-Dense Analyst能分步骤完成数据过滤、定量分析、列联表构建和卡方检验,而GPT-5连基本结构都没搭好。
图片
K-Dense在膀胱癌RNA m6A甲基化分析中的流程与代码片段。
结果是前者在6个问题中答对4个,后者则全错。
这一系列结果说明,K-Dense不只是「快」,而是真正具备了科研分析的严谨性和完整性。
它能主动规划实验、执行代码、检验结果,把过去需要研究团队花费大量时间完成的工作浓缩到更短周期。
从某种意义上讲,它已经具备了科研人员的部分能力。
破解长寿密码,哈佛实验室的验证
在哈佛医学院,研究者David Sinclair和团队把一个看似不可能的任务交给了K-Dense:
用转录组学数据来构建一只「衰老时钟」。
图片
以往这类研究,需要从数十万条基因表达谱中反复筛查、比对,人工推进往往要拖上数年。
K-Dense却在短短几周内跑完了全流程。它从60万份转录组样本中挑出了 6 万份高质量数据,又在五万多个基因里识别出五千个最关键的信号。
更重要的是,它揭示出一个颠覆性的结论:衰老并不是一个线性滑落的过程,而是分阶段运转的生物程序。
青春期依赖的一组基因,在成年后可能毫无意义;到了老年,又会出现全新的预测指标。
Sinclair说得很直接:
K-Dense让我们几周就完成了原本需要几年才能做的研究,它不仅帮我们找到值得深入研究的标记和通路,还首次给出了预测模型的可靠性衡量标准。
这句话点出了重点——AI不只是帮忙跑快了,而是让科学家第一次知道AI能做到什么程度。
目前,这项成果已经作为预印本挂在bioRxiv上,正准备进入同行评审。
图片
它意味着「长寿的秘密」正被逐步量化:不再停留在概念层面,而是变成一幅有迹可循的衰老地图。
科研版「大模型军备竞赛」正式开始!
在哈佛实验室的突破只是开始,K-Dense很快被推到全球科研的聚光灯下。
今年早些时候,Biostate AI完成了1200万美元A轮融资,由Accel领投,投资人阵容里还有Anthropic联合创始人Dario Amodei、Twist Bioscience CEO Emily Leproust、10x Genomics高管Mike Schnall-Levin。

几位本身就是AI与生物交叉领域的重量级人物,他们的出现,说明K-Dense已经被视为下一代科研基础设施。
与此同时,公司已经把触角伸向了全球:与麻省总医院(MGH)合作,在美国开展临床研究;也在中国、印度寻找伙伴,把AI科学家带进更多实验室和医院。
在产业层面,K-Dense也成了Google Cloud展示Gemini 2.5 Pro能力的标杆案例。
Biostate AI创始人:David Zhang和Ashwin Gopinath。
这一切勾勒出一个清晰的趋势:科研不再只是实验台上的慢工出细活,而正在变成一场AI驱动的国际竞赛。
谁能率先让AI真正融入实验室,谁就可能改写药物研发、临床试验、甚至整个生命科学产业的节奏。
AI进入科研现场,会带来什么冲击?K-Dense的出现,并不仅仅意味着科研会更快。它更像是一面镜子,把未来科研可能遇到的全新问题提前照了出来。
过去,一种新药从实验室走向市场,平均要花10–15年时间,其中前期的靶点发现与验证是最大的瓶颈。
AI驱动的药物发现已经在缩短前期周期,某些候选分子从「假设到验证」只需几个月。
如果像K-Dense这样的系统被广泛采用,这个周期可能被进一步压缩,甚至让实验室和制药企业进入真正的「并行研发」模式。
研究者也点出了一个尴尬现实:即便是最严格的benchmark BixBench,仍存在标注错误和评估模糊之处,K-Dense有时答错的原因其实是数据集本身有误。
这暴露出一个更深层的问题:当AI成为科研流程的一部分,我们如何保证结果的可复现性和追溯性?
专家建议必须建立更严格的审核、审计和可追踪机制,否则科研成果可能在「不透明的黑箱」里失真。
MIT教授Sherry Turkle接受采访时表示担忧:
AI会削弱科研中最宝贵的人类直觉与批判性思维。
图片
但另一派研究者则认为,AI的价值正是替人类消化庞大的数据量,把「数据泥沼」变成「科研线索」。
K-Dense这样的多代理架构,恰恰提供了一种可能:AI不是替代,而是补位,让人类研究者更专注于假设的提出和方向的把握。
这些讨论表明,AI 在科研中的角色远不止加速器,它还可能重写科研的规则。
图片
未来的实验室,也许需要同时配备科研人员和「AI合伙人」,而真正的挑战将是——如何在速度、质量与伦理之间找到平衡。
而当这种力量被应用到衰老研究时,意味着人类追寻千年的问题——长寿的秘密,将被以全新的方式加速解码。
真正的悬念是,如果AI真的逐步打开了延长寿命的大门,我们是否已经准备好面对更长的人生?
参考资料:https://www.globenewswire.com/news-release/2025/09/17/3151632/0/en/Biostate-AI-Launches-K-Dense-Beta-an-AI-Agent-That-Compresses-Research-Cycles-from-Years-to-Days-Validated-with-Harvard-Longevity-Discovery-Breakthrough.htmlhttps://arxiv.org/pdf/2508.07043
文章来自:51CTO
